新浪山东 资讯

招生院校、招生计划增加!2026年山东省高校专项计划、地方专项计划安排公布

教育

关注

确定不再关注此人吗

山东省教育厅

关于做好2026年面向农村和脱贫地区学生招生专项计划工作的通知

鲁教学函〔2026〕17号

各市教育(教体)局,有关高等学校:

为推进脱贫攻坚与乡村振兴有效衔接,提高重点高校招收农村和脱贫地区学生比例,促进教育公平和区域均衡发展,根据《关于做好2026年重点高校招生专项计划工作的通知》(教学司〔2026〕4号)要求,2026年我省继续实施重点高校招收农村和脱贫地区学生专项计划(以下简称高校专项计划)和地方重点高校招收农村和脱贫地区学生专项计划(以下简称地方专项计划)。现将有关工作通知如下:

一、报考条件

(一)高校专项计划。

报考学生须同时具备下列四项基本条件:

1、符合2026年统一高考报名条件并参加我省2026年夏季高考;

2、本人及父亲或母亲或其他法定监护人户籍地在实施区域的农村,本人具有当地连续3年以上户籍;

3、本人具有户籍所在县(市、区)高中连续3年学籍并实际就读;

4、高考成绩达到我省2026年夏季高考普通类特殊类型招生控制线。招生高校可在此基础上提出其他成绩要求并在招生章程中明确。

(二)地方专项计划。

报考学生须同时具备下列四项基本条件:

1、符合2026年统一高考报名条件并参加我省2026年夏季高考;

2、本人及父亲或母亲或其他法定监护人的户籍地及居住地在实施区域的农村,且本人具有当地连续3年以上的户籍;

3、本人具有户籍所在县(市、区)高中连续3年学籍并实际就读;

4、高考成绩达到我省2026年夏季高考普通类一段线。

二、招生学校及实施区域

(一)招生学校。高校专项计划由教育部确定。地方专项计划为山东科技大学、青岛科技大学、济南大学、青岛理工大学、山东建筑大学、齐鲁工业大学(山东省科学院)、山东理工大学、山东农业大学、青岛农业大学、山东第一医科大学(山东省医学科学院)、山东中医药大学、山东师范大学、曲阜师范大学、聊城大学、山东财经大学、青岛大学、烟台大学等17所高校。

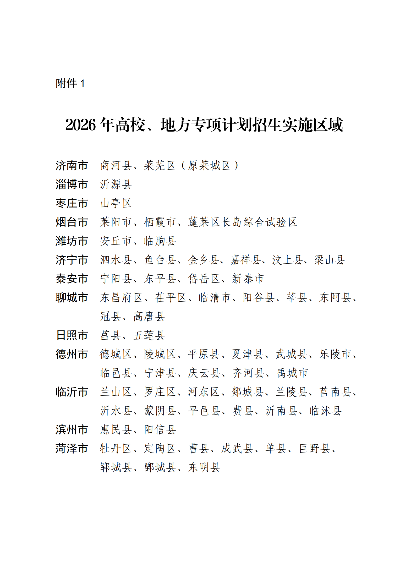
(二)实施区域。我省省级财政困难县、蓬莱区长岛综合试验区及中西部地区和沂蒙革命老区的部分县(市、区)(名单见附件1)。

三、招生计划及招生专业

(一)高校专项计划。招生计划及招生专业由招生学校确定。

(二)地方专项计划。2026年我省安排地方专项招生计划3500名,并依据招生学校的招生规模、办学条件和办学特色等编制了分专业招生计划(见附件2)。招生专业以农林、水利、地矿、机械、师范、医学等专业为主。

四、资格审核

各级教育行政部门、招生考试机构、招生高校和高中学校要在规定时间内,严格按程序开展考生资格审核工作。往年被专项计划录取后放弃入学资格或退学的考生,不再具有专项计划报考资格。各级招考机构、有关高校和各高中学校要将该政策明确告知考生,做好提醒工作。有关高校要及时将往年放弃入学资格或退学的相关考生信息报省教育招生考试院,放弃入学资格考生的相关信息要在新生入学报到后,原则上当年10月31日前完成报送,退学考生的相关信息要在办理完成退学手续后尽快报送。

(一)审核程序。

高考成绩公布后,符合高校专项计划或地方专项计划报考条件的考生须填写《山东省2026年高校(地方)专项计划考生资格审核表》(附件3,以下简称《审核表》),考生本人在《审核表》指定区域签字确认后,于6月28日前到考生所在县(市、区)教育(教体)局资格审核承办部门进行资格审核,提交材料为《审核表》、本人及父亲或母亲户口簿、本人身份证原件及复印件(如申请人提供其他法定监护人户口簿的,须同时提供法定监护人资格证明)。各县(市、区)教育(教体)局审核完毕后,将合格考生名单在教育行政部门或招考机构网站上公示3个工作日。

各市教育(教体)局汇总并复核所辖县(市、区)审核通过的考生名单,复核通过的在网站公示3个工作日,公示无误后于7月13日前报送省教育招生考试院。纸质版加盖市教育(教体)局公章后邮寄至省教育招生考试院,电子版通过山东省教育招生考试阳光数据平台(https://ygpt.sdzk.cn)上报。省教育招生考试院汇总考生名单进行公示后,组织投档录取工作。

(二)审核要求。

1、加强组织领导。有关市、县(市、区)教育(教体)局要落实工作责任,强化工作协调,确保审核标准规范准确,审核程序严谨有序,审核结果公平公正;要明确1名班子成员负责专项计划的考生资格审核、复查工作。各市要在6月20日前将本市和所属县(市、区)承担考生资格审核的人员名单(格式见附件4,以电子版打印加盖市教育(教体)局公章生成pdf格式)发送至我厅高校学生处邮箱xsc@shandong.cn。

2、完善工作机制。有关县(市、区)教育(教体)局要根据实际情况,充分利用公安户籍系统、中小学生学籍系统和高考报名系统信息,细化资格审核办法,建立教育、公安等多部门联合审核工作机制,确保考生户籍、学籍真实准确。各级教育行政部门、招生考试机构和中学要严格执行专项计划报考条件、资格审核程序和工作流程,完善监督机制,规范考生报名材料,确保考生招生信息、纸质档案、中小学生学籍系统信息一致,严防资格造假和违规录取。

五、录取程序

符合高校专项计划或地方专项计划条件的考生在普通类常规批填报志愿。高校专项计划、地方专项计划志愿单设志愿代码,与其它常规志愿混合填报,投档录取规则与其它常规志愿相同。具体录取办法由省教育招生考试院另文发布。

六、招生宣传

各级教育行政部门、招生考试机构、招生高校和高中学校要根据工作实际,合理安排专项计划各环节工作时间。要结合实际,积极开展形式多样的招生宣传,为考生提供政策解读和咨询指导,要针对符合条件的考生做到全覆盖宣传。报名阶段,要综合利用各类媒体平台,丰富形式载体,加大宣传力度,深入解读政策,让广大考生充分知晓专项计划的报考条件、资助办法等内容。志愿填报阶段,要通过印发或推送报考指南、填报须知等材料,积极宣传专项计划录取办法,加强考生志愿填报指导,鼓励优秀学生积极报考。

七、违规违法行为查处

各地各高校要严格执行国家招生政策规定,严守各项招生工作纪律,对通过伪造、变造、篡改、假冒户籍学籍等虚假个人信息提供虚假申请材料的考生,均认定为在国家教育考试中作弊,除取消专项计划报名和录取资格外,还应由省级招生考试机构或教育行政部门取消其当年高考报名、考试和录取资格,并依据《国家教育考试违规处理办法》等相关规定进行处理。

对在资格审核、录取等过程中出现弄虚作假、暗箱操作、徇私舞弊等违规违纪行为的高校、单位和个人,按照《中华人民共和国教育法》以及《国家教育考试违规处理办法》(教育部令第33号)、《普通高等学校招生违规行为处理暂行办法》(教育部令第36号)等有关规定,发现一起,查处一起,严肃处理并依法追究当事人及相关人员责任。涉嫌犯罪的,移送司法机关追究法律责任。对公职人员违规违纪的,还要依据《中国共产党纪律处分条例》、《行政机关公务员处分条例》、《事业单位工作人员处分暂行规定》等相关规定严肃处理,对直接责任人和负有领导责任的人员,依纪依规严肃追责问责。

请有关市、县(市、区)教育行政部门尽快将本通知转发至高中学校,并指导做好政策解读工作。

附件:

1、2026年高校、地方专项计划招生实施区域

2、2026年“地方专项计划”招生学校及计划

3、山东省2026年高校(地方)专项计划考生资格审核表

4、___市高校、地方专项计划考生资格审核、复核负责人和承办人员名单

分享文章到:

相关新闻

推荐阅读

加载中...