连发两篇好文章!山东农大人一直奔跑在科研攻坚的路上!
近日,山东农业大学科研团队在动物研究领域连续取得科研突破,学校师生奔跑在科研攻坚道路上的脚步从未停歇。
进一步揭示肿瘤细胞转移机制
3月31日,国际知名期刊《细胞凋亡与疾病》(Cell Death & Disease)在线发表了山东农业大学生命科学学院刘庆信教授和周紫章教授课题组的最新研究成果,解析调控肿瘤细胞迁移的新路径、新机制,为乳腺癌转移提供了新的治疗靶点。
众所周知,恶性肿瘤严重威胁着人类生命健康,已成为全世界人类死亡的主要原因。肿瘤转移不是原发性肿瘤的过度生长,却是肿瘤引起死亡的主要原因。恶性肿瘤细胞转移是一个由多种基因控制的复杂过程,其潜在调控机制还尚不清楚。
“果蝇是目前生物学研究中使用最普遍的模式生物之一,前人的研究表明,果蝇与哺乳动物基因和信号传导途径有高度保守性,细胞水平上的生命活动相似度非常高,研究人员利用果蝇遗传学技术很好地模拟出了人类癌变发生的过程。”刘庆信教授告诉记者。
刘庆信和周紫章教授课题组以果蝇为研究材料,通过遗传筛选发现在果蝇中过表达去泛素化酶USP8能够诱导细胞迁移,并激活应激活化蛋白激酶(JNK)信号通路。他们又进行免疫荧光染色发现,阻断JNK信号通路活性后,能有效抑制USP8过表达诱导的肿瘤细胞迁移。
过表达去泛素化酶USP8诱导细胞迁移
在进一步开展的免疫共沉淀(Co-IP)及体外蛋白质结合分析(GST pull-down)实验中,结果表明,泛素化酶USP8与作为JNK信号通路核心元件的激活性激酶1(Tak1)存在相互作用。此外,他们还发现从果蝇到哺乳动物,USP8调控JNK通路及细胞迁移高度保守,同时通过Transwell分析发现人源USP8可明显促进乳腺癌细胞的迁移,而敲降USP8后则抑制了乳腺癌细胞迁移。
USP8通过JNK通路调控细胞迁移的模式图
周紫章教授表示,本研究发现去泛素化酶USP8通过稳定Tak1激活JNK通路活性,并促进肿瘤细胞迁移,有关研究成果为JNK诱导的乳腺癌转移也提供了新的治疗靶点。
山东农业大学生命科学学院博士后赵云贺和中国药科大学博士研究生彭德镇是该论文的共同第一作者,刘庆信教授和周紫章教授是本文的共同通讯作者。山东农业大学生命科学学院硕士研究生刘艳云、张倩、刘斌、丁文浩及中国药科大学邓嫣然博士参与了部分工作。该研究得到了国家自然科学基金、国家重点研发计划、山东省自然科学基金、中国博士后科学基金及泰山学者专项基金的资助。
全文链接:https://www.nature.com/articles/s41419-022-04749-1
解析禽白血病肿瘤转移新机制
近日,山东农业大学动物科技学院(动物医学院)成子强教授团队在研究中发现禽双肾上腺皮质激素样激酶1(DCLK1)与J亚群禽白血病病毒(ALV-J)相互作用,可引发肿瘤转移。该成果发表在国际权威病毒学期刊《病毒学杂志》(Journal of Virology)上。
ALV-J promotes EMT ALV-J激活感染细胞的上皮间质转化(EMT)进程
在我国,由J亚群禽白血病病毒诱发的禽白血病是危害养禽业的重要传染病之一,由于目前尚无商品化的疫苗和药物应用于临床,在大型养殖企业主要通过种鸡群净化控制,但费时费力,成本高,而且还会出现协同感染及净化不得力、不全面等不利情况。近年来,研究人员致力于揭示J亚群禽白血病病毒感染机制,以建立高效的抗病毒策略和防控技术。
前人研究表明,J亚群禽白血病病毒主要诱发禽类髓细胞瘤,并使肿瘤细胞转移至病鸡的多个器官,是病例死亡的主要原因,然而研究人员对肿瘤转移发生机制并不清楚。
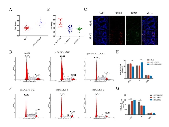
DCLK1 promotes cell proliferation by accelerating G1/S cell cycle progression DCLK1加速G0/G1到S期细胞周期进展,促进细胞增殖
成子强团队在研究中发现,J亚群禽白血病病毒感染的细胞中有一种肿瘤干细胞标志物,也就是禽双肾上腺皮质激素样激酶1,能与J亚群禽白血病病毒的表面蛋白(SU)相互作用促进病毒复制,并进一步激活上皮间质转化(EMT)加速细胞增殖,从而实现了肿瘤转移。J亚群禽白血病病毒属于最简单的逆转录病毒,也就是属于核糖核酸(RNA)病毒中的一类,其遗传信息不是储存在脱氧核糖核酸(DNA),而是储存在核糖核酸上。J亚群禽白血病病毒诱导肿瘤转移机制的发现,对于阐明逆转录病毒诱导肿瘤转移机制,研发抗肿瘤转移的靶标药物具有重要意义。
动科学院博士生周静为该论文第一作者,成子强为本文通讯作者,副教授王桂花、周德方,博士生杜旭升、薛婧雯,硕士生杨剑豪参与了此项研究工作。该研究受到国家自然科学基金重点国际(地区)合作研究项目、国家自然科学基金面上项目的资助。
论文链接:https://journals.asm.org/doi/10.1128/JVI.01657-21



