占地约42亩,成交价2.04亿元!济宁城区1宗商住用地成功出让
商讯
关注
近日,新浪山东济宁频道小编相关渠道获悉:经济宁市人民政府批准,济宁市自然资源和规划局宣布将以网上挂牌方式,推出1宗位于任城区的国有建设用地使用权,根据出让数据了解,土地用途为商住用地;土地面积为28280㎡(约42.4亩);起始价为20413万元。经竞价后,最终成交价为20413万元。
挂牌出让宗地的基本情况和规划指标等要求
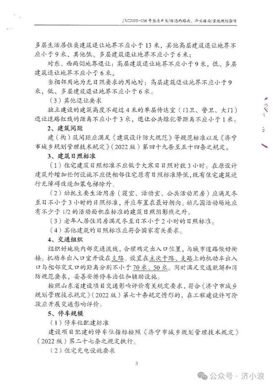
宗地名:任城区JRC2025-036号岱庄片区(任通西路南泽兰路西)地块
土地位置:任通西路以南、泽兰路以西
土地面积:28280㎡(约42.4亩)
土地用途:城镇住宅用地兼容商业用地
出让年限:商业40年、住宅70年
容积率:不大于1.8
起始价:20413万元
综合楼面价起价:4010元/㎡
成交价:20413万元
综合楼面价成交价:4010元/㎡
竞得企业:济宁任鸿置业有限公司



